Android活动(Activity)
本文最后更新于:2025年12月14日 晚上
活动(Activity)
启停活动页面
Activity的启动和结束
- 从当前页面跳到新页面,跳转代码如下:
startActivity(new Intent(源页面.this,目标页面.class)); - 从当前页面回到上一个页面,相当于关闭当前页面,返回代码如下:
finish();//结束当前的活动页面
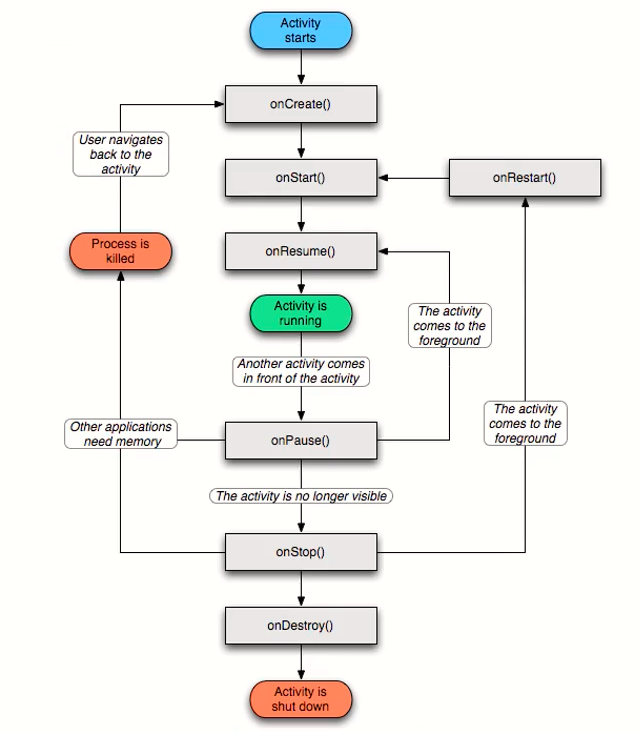
Activity的生命周期

onCreate:创建活动。把页面布局加载进内存,进入了初始状态。
onStart:开始活动。把活动页面显示在屏幕上,进入了就绪状态。
onResume:恢复活动。活动页面进入活跃状态,能够与用户正常交互,例如允许响应用户的点击动作、允许用户输入文字等等。
onPause:暂停活动。页面进入暂停状态,无法与用户正常交互。
onStop:停止活动。页面将不在屏幕上显示。
onDestroy:销毁活动。回收活动占用的系统资源,把页面从内存中清除。onRestart:重启活动。重新加载内存中的页面数据。
onNewlntent:重用已有的活动实例。
如果一个Activity已经启动过,并且存在当前应用的Activity任务栈中,启动模式为singieTask,singlelnstance或singleTop(此时已在任务栈顶端),那么在此启动或回到这个Activity的时候,不会创建新的实例,也就是不会执行onCreate方法,而是执行onNewlntent方法。
各状态的切换过程:

Activity的启动模式
打开AndroidManifest.xml,给activity节点添加属性android:launchMode,属性值填入standard表示采取标准模式,当然不添加属性的话默认就是标准模式。具体的activity节点配置内容示例如下:
默认启动模式 standard
该模式可以被设定,不在manifest 设定时候,Activity 的默认模式就是standard。在该模式下,启动的 Activity 会依照启动顺序被依次压入Task栈中:

栈顶复用模式 singleTop
在该模式下,如果栈顶Activity为我们要新建的Activity(目标Activity),那么就不会重复创建新的Activity。

应用场景
适合开启渠道多、多应用开启调用的Activity,通过这种设置可以避免已经创建过的Activity被重复创建,多数通过动态设置使用。
栈内复用模式 singleTask
与singleTop模式相似,只不过singleTop模式是只是针对栈顶的元素,而singleTask模式下,如果task栈内存在目标Activity实例,则将task内的对应Activity 实例之上的所有Activity弹出栈,并将对应Activity置于栈顶,获得焦点。

应用场景
程序主界面:我们肯定不希望主界面被创建多次,而且在主界面退出的时候退出整个App是最好的效果。
耗费系统资源的Activity:对于那些及其耗费系统资源的Activity,我们可以考虑将其设为singleTask模式,减少资源耗费。
全局唯一模式 singlelnstance
在该模式下,我们会为目标Activity创建一个新的Task栈,将目标Activity放入新的Task,并让目标Activity获得焦点。新的Task有且只有这一个Activity 实例。如果已经创建过目标Activity实例,则不会创建新的Task,而是将以前创建过的Activity唤醒。

动态设置启动模式
可以为intend设置不同启动标志
intent.setF1ags(Intent.FLAG_ACTIVITY_CLEAR_TOP);
FLAG_ACTIVITY_NEW_TASK
该标志用于开辟新任务的活动栈
FLAG_ACTIVITY_SINGLE_TOP
当栈顶为待跳转的活动实例之时,则重用栈顶的实例
FLAG_ACTIVITY_CLEAR_TASK
该标志会清空当前活动栈里的所有实例
FLAG_ACTIVITY_CLEAR_TOP
当设置此Flag时,目标 Activity 会检查Task 中是否存在此实例,如果没有则添加压入栈。如果有,就将位于Task中的对应Activity其上的所有Activity弹出栈,此时有以下两种情况:
- 如果同时设置Flag_ACTIVITY_SINGLE_TOP,则直接使用栈内的对应Activity。
intent.setFlags(Intent.FLAG_ACTIVITY_CLEAR_TOP | Intent.FLAG_ACTIVITY_SINGLE_TOP); - 没有设置,则将栈内的对应Activity 销毁重新创建。
FLAG_ACTIVITY_NO_HISTORY
栈中不保存新启动的活动实例
应用场景示例:
对于不允许重复返回的情况,可以设置启动标志FLAG_ACTIVITY_CLEAR_TOP,即使活动栈里面存在待跳转的活动实例,也会重新创建该活动的实例,并清除原实例上方的所有实例,保证栈中最多只有该活动的唯一实例,从而避免了无谓的重复返回。
对于回不去的登录页面情况,可以设置启动标志FLAG_ACTMTY_CLEAR_TASK,该标志会清空当前活动栈里的所有实例。不过全部清空之后,意味着当前栈没法用了,必须另外找个活动栈才行,也就是同时设置启动标志FLAG_ACTIVTY_ NEW_TASK,该标志用于开辟新任务的活动栈。
intent.setF1ags(Intent.FLAG_ACTIVITY_CLEAR_TASK | Intent.FLAG_ACTIVITY_NEW_TASK);
在活动之间传递消息
Intent是各个组件之间信息沟通的桥梁,它用于Android各组件之间的通信,主要完成下列工作:
- 标明本次通信请求从哪里来、到哪里去、要怎么走。
- 发起方携带本次通信需要的数据内容,接收方从收到的意图中解析数据。
- 发起方若想判断接收方的处理结果,意图就要负责让接收方传回应答的数据内容。
Intent的组成部分
| 元素名称 | 设置方法 | 说明与用途 |
|---|---|---|
| Component | setComponent | 组件,它指定意图的来源与目标 |
| Action | setAction | 动作,它指定意图的动作行为 |
| Data | setData | 即Uri,它指定动作要操纵的数据路径 |
| Category | addCategory | 类别,它指定意图的操作类别 |
| Type | setType | 数据类型,它指定消息的数据类型 |
| Extras | putExtras | 扩展信息,它指定装载的包裹信息 |
| Flags | setFlags | 标志位,它指定活动的启动标志 |
显式lntent和隐式Intent
显式lntent,直接指定来源活动与目标活动,属于精确匹配
在构建一个意图对象时,需要指定两个参数,第一个参数表示跳转的来源页面,即”来源Activity.this“;第二个参数表示待跳转的页面,即”目标Activity.class“。具体的意图构建方式有如下3种:
(1) 在Intent的构造函数中指定,示例代码如下:
// 创建一个目标确定的意图
Intent intent = new Intent(this,ActNextActivity.class);(2) 调用意图对象的setClass方法指定,示例代码如下:
// 创建一个新意图
Intent intent = new Intent();
// 设置意图要跳转的目标活动
intent.setclass(this,ActNextActivity.class);(3) 调用意图对象的setComponent方法指定,示例代码如下:
// 创建一个新意图
Intent intent = new Intent();
// 创建包含目标活动在内的组件名称对象
ComponentName component = new componentName(this,ActNextActivity.c1ass);
// 设置意图携带的组件信息
intent.setcomponent(component);这种方式可用于启动其他应用(包括系统应用)的Activity
只需知道包名和类名即可
ComponentName component = new ComponentName(pkg:"",cls:"");隐式Intent,没有明确指定要跳转的目标活动,只给出一个动作字符串让系统自动匹配,属于模糊匹配
通常App不希望向外部暴露活动名称,只给出一个事先定义好的标记串,这样大家约定俗成、按图索骥就好,隐式lntent便起到了标记过滤作用。这个动作名称标记串,可以是自己定义的动作,也可以是已有的系统动作。常见系统动作的取值说明见表。
| lntent类的系统动作常量名 | 系统动作的常量值 | 说明 |
|---|---|---|
| ACTION_MAIN | android.intent.action.MAIN | App启动时的入口 |
| ACTION_VIEW | android.intent.action.VIEW | 向用户显示数据 |
| ACTION_SEND | android.intent.action.SEND | 分享内容 |
| ACTION_CALL | android.intent.action.CALL | 直接拨号 |
| ACITON_DIAL | android.intent.action.DIAL | 准备拨号 |
| ACTION_SENDTO | android.intent.action.SENDTO | 发送短信 |
| ACTION_ANSWER | android.intent.action.ANSWER | 接听电话 |
示例:拨打指定电话
Intent intent = new Intent();
intent.setAction(Intent.ACTION_DIAL);
Uri uri = Uri.parse("tel:"+phoneNo);
intent.setData(uri);
startActivity(intent);示例:发送短信到指定号码
Intent intent = new Intent();
intent.setAction(Intent.ACTION_SENDTO);
Uri uri = Uri.parse("smsto:"+phoneNo);
intent.setData(uri);
startActivity(intent);示例:自定义隐式 intent
在目标Activity的清单文件中加入<intent-filter>
<activity
android:name=".MainActivity"
android:exported="true">
<intent-filter>
<action android:name="android.intent.action.MAIN" />
<category android:name="android.intent.category.LAUNCHER" />
</intent-filter>
<intent-filter>
<action android:name="android.intent.action.YUR" />
<category android:name="android.intent.category.DEFAULT" />
</intent-filter>
</activity>进行跳转
Intent intent = new Intent();
intent.setAction("android.intent.action.YUR");
intent.addCategory(Intent.CATEGORY_DEFAULT);
startActivity(intent);向下一个Activity发送数据
Intent使用Bundle对象存放待传递的数据信息。
Bundle对象操作各类型数据的读写方法说明见下表。
| 数据类型 | 读方法 | 写方法 |
|---|---|---|
| 整型数 | getlnt | putlnt |
| 浮点数 | getFloat | putFloat |
| 双精度数 | getDouble | putDouble |
| 布尔值 | getBoolean | putBoolean |
| 字符串 | getString | putString |
| 字符串数组 | getStringArray | putStringArray |
| 字符串列表 | getStringArrayList | putStringArrayList |
| 可序列化结构 | getSerializable | putSerializable |
向上一个Activity返回数据
请求类
public class ActRequestActivity extends AppCompatActivity implements View.OnClickListener {
private String mRequest = "你睡了吗?";
private ActivityResultLauncher<Intent> register;
@Override
protected void onCreate(Bundle savedInstanceState) {
super.onCreate(savedInstanceState);
setContentView(R.layout.activity_act_request);
TextView tvRequest = findViewById(R.id.tv_request);
tvRequest.setText("待发送的消息:" + mRequest);
findViewById(R.id.btn_request).setOnClickListener(this);
TextView tvResponse = findViewById(R.id.tv_response);
register = registerForActivityResult(new ActivityResultContracts.StartActivityForResult(), result -> {
if (result != null) {
Intent intent = result.getData();
if (intent != null && result.getResultCode() == Activity.RESULT_OK) {
Bundle bundle = intent.getExtras();
String response_time = bundle.getString("response_time");
String response_content = bundle.getString("response_content");
String desc = String.format("收到返回消息:\n返回时间为%s\n返回内容为%s", response_time, response_content);
tvResponse.setText(desc);
}
}
});
}
@Override
public void onClick(View v) {
Intent intent = new Intent(this, ActResponseActivity.class);
Bundle bundle = new Bundle();
bundle.putString("request_time", DateUtil.getCurrentTime());
bundle.putString("request_content", mRequest);
intent.putExtras(bundle);
register.launch(intent);
}
}回应类
public class ActResponseActivity extends AppCompatActivity implements View.OnClickListener {
private static final String mResponse = "我没睡";
@Override
protected void onCreate(Bundle savedInstanceState) {
super.onCreate(savedInstanceState);
setContentView(R.layout.activity_act_response);
TextView tvRequest = findViewById(R.id.tv_request);
// 获取上个Activity传的的数据
Bundle bundle = getIntent().getExtras();
String request_time = bundle.getString("request_time");
String request_content = bundle.getString("request_content");
String desc = String.format("收到请求消息:\n请求时间为%s\n请求内容为%s", request_time, request_content);
tvRequest.setText(desc);
findViewById(R.id.btn_response).setOnClickListener(this);
TextView tvResponse = findViewById(R.id.tv_response);
tvResponse.setText("待返回的消息:" + mResponse);
}
@Override
public void onClick(View v) {
Intent intent = new Intent();
Bundle bundle = new Bundle();
bundle.putString("response_time", DateUtil.getCurrentTime());
bundle.putString("response_content", mResponse);
intent.putExtras(bundle);
// 携带意图返回上一个页面。RESULT OK表示处理成功
setResult(Activity.RESULT_OK, intent);
finish();
}
}为活动补充附加信息
利用资源文件配置字符串
示例:
String value = getString(R.string.weather_str);
tv_resource.setText(value);优点: 无需编译,使用灵活。
利用元数据传递配置信息
什么是元数据
放在清单文件里的数据
<activity
android:name=".MetaDataActivity"
android:exported="false">
<meta-data
android:name="MetaDate"
android:value="Hello Meta" />
</activity>元数据应用场景
调用第三方SDK是,使用token进行身份验证
获取元数据信息
在Java代码中,获取元数据信息的步骤分为下列三步:
- 调用
getPackageManager方法获得当前应用的包管理器; - 调用包管理器的
getActivitylnfo方法获得当前活动的信息对象; - 活动信息对象的
metaData是Bundle包裹类型,调用包裹对象的getString即可获得指定名称的参数值;
TextView tvMeta = findViewById(R.id.tv_meta);
// 获取应用包管理器
PackageManager pm = getPackageManager();
try {
// 从应用包管理器中获取当前的活动信息
ActivityInfo info = pm.getActivityInfo(getComponentName(), PackageManager.GET_META_DATA);
// 获取活动附加的元数据信息
Bundle metaData = info.metaData;
String metaDate = metaData.getString("MetaDate");
tvMeta.setText(metaDate);
} catch (PackageManager.NameNotFoundException e) {
e.printStackTrace();
}给应用页面注册快捷方式
元数据不仅能传递简单的字符串参数,还能传送更复杂的资源数据,比如实现应用的快捷方式菜单。
示例:
清单文件:
<activity
android:name=".ButtonClickActivity"
android:exported="true">
<intent-filter>
<action android:name="android.intent.action.MAIN" />
<category android:name="android.intent.category.LAUNCHER" />
</intent-filter>
<meta-data
android:name="android.app.shortcuts"
android:resource="@xml/shortcuts" />
</activity>在res目录下新建xml文件夹,里面新建shortcuts.xml,注意所有字符串要在value/string.xml文件里注册,
shortcuts.xml代码示例:
<?xml version="1.0" encoding="utf-8"?>
<shortcuts xmlns:android="http://schemas.android.com/apk/res/android">
<shortcut
android:enabled="true"
android:icon="@mipmap/ic_launcher"
android:shortcutId="first"
android:shortcutLongLabel="@string/long_1"
android:shortcutShortLabel="@string/short_1">
<intent
android:action="android.intent.action.VIEW"
android:targetClass="com.yorick.chapter03.ViewGravityActivity"
android:targetPackage="com.yorick.chapter03" />
<categories android:name="android.shortcut.conversation" />
</shortcut>
<shortcut
android:enabled="true"
android:icon="@mipmap/ic_launcher"
android:shortcutId="second"
android:shortcutLongLabel="@string/long_2"
android:shortcutShortLabel="@string/short_2">
<intent
android:action="android.intent.action.VIEW"
android:targetClass="com.yorick.chapter03.GridLayoutActivity"
android:targetPackage="com.yorick.chapter03" />
<categories android:name="android.shortcut.conversation" />
</shortcut>
<shortcut
android:enabled="true"
android:icon="@mipmap/ic_launcher"
android:shortcutId="third"
android:shortcutLongLabel="@string/long_3"
android:shortcutShortLabel="@string/short_3">
<intent
android:action="android.intent.action.VIEW"
android:targetClass="com.yorick.chapter03.RelativeLayoutActivity"
android:targetPackage="com.yorick.chapter03" />
<categories android:name="android.shortcut.conversation" />
</shortcut>
</shortcuts>string.xml代码示例:
<resources>
<string name="app_name">chapter03</string>
<string name="hello">Hello,World!</string>
<string name="short_1">first</string>
<string name="long_1">重力视图</string>
<string name="short_2">short</string>
<string name="long_2">网格视图</string>
<string name="short_3">third</string>
<string name="long_3">相对视图</string>
</resources>